J Extracell Vesicles | 肠道微生物源性细胞外囊泡影响宿主酒精摄入偏好
酒精使用障碍(AUD)是一个重大的公共健康问题,不仅会导致数百种疾病的发展,还与严重的社会和家庭问题相关。研究表明,AUD患者的一级亲属比非酒精依赖者的亲属患酒精依赖的终生风险高2-7倍。这种家族聚集性提示可能存在遗传或环境因素的共同作用。其中一个被忽视的因素是微生物组,特别是肠道微生物,它指居住在特定环境(如肠道)中的微生物群落,肠道微生物组成的改变与药物滥用的增加明显相关,包括吗啡、可卡因和酒精。在之前对UChB大鼠(一种基于高酒精偏好选择和繁殖的Wistar衍生大鼠)的研究中,特定的先天肠道微生物组成被确定为使这些动物倾向于高自愿酒精摄入的关键遗传特征。
肠道微生物是炎症的重要来源,可调节行为。细胞外囊泡(EVs)是已知参与微生物与哺乳动物宿主细胞间通信的纳米囊泡。肠道微生物来源的EVs高度异质,包括来自细菌、真菌和原生动物的EVs。其中,细菌EVs(bEVs)因肠道环境中细菌数量远多于其他微生物而受到特别关注。值得注意的是,循环的肠道来源bEVs已在小鼠血流中被检测到。bEVs还被鉴定在健康供体的人红细胞浓缩物中。由于其纳米尺寸和膜性质,bEVs能够在远距离器官间转运分子,包括构成肠-脑轴的器官。然而,bEVs在药物成瘾中的潜在作用尚未探索,也没有证据表明这些bEVs足以传递成瘾行为。
近期,发表在Journal of Extracellular Vesicles期刊上一篇题为Gut Microbiota-Derived Extracellular Vesicles Influence Alcohol Intake Preferences in Rats的研究论文,该研究首次提出肠道微生物来源的细菌细胞外囊泡(bEVs)是介导肠道微生物诱导高酒精摄入的新机制。研究表明,从高饮酒大鼠品系(UChB大鼠)肠道微生物分离的bEVs能够显著增加拒绝酒精的Wistar大鼠的自愿酒精消费,这一效应通过迷走神经介导。这些发现为理解酒精使用障碍的生物学基础提供了新视角,强调了肠道微生物组在形成酒精相关行为中的关键作用。
文章要点
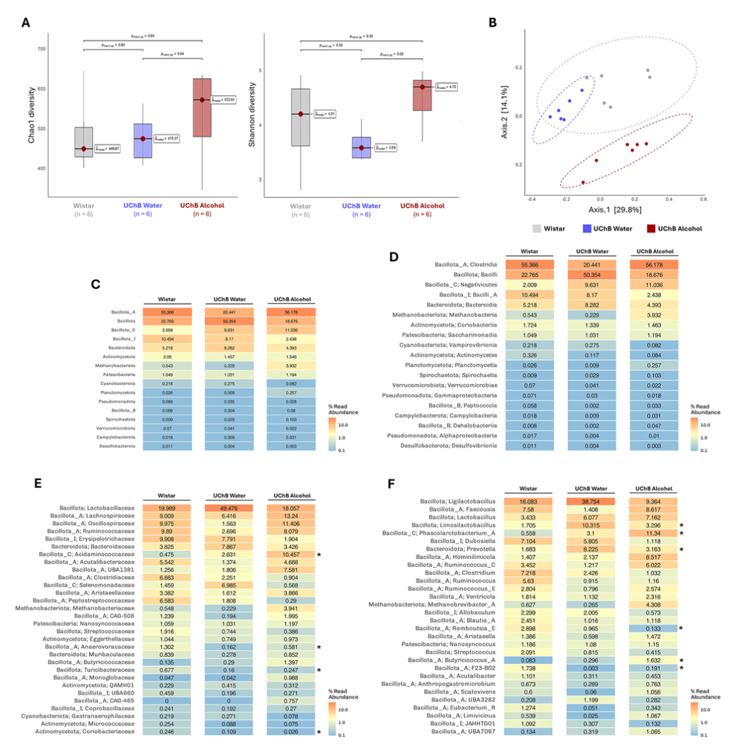
1) 研究团队首先分析了三组实验动物(自愿饮酒的UChB大鼠,只喝水的UChB大鼠和只喝水的Wistar大鼠)的肠道微生物组成。微生物多样性分析表明,虽然样本内丰富度没有统计学差异,但β多样性分析显示三个实验组之间存在显著差异。
2) 研究者成功从三个不同来源的实验动物粪便样本中分离出了肠道微生物来源的bEVs。纳米粒子跟踪分析确认了粒子的成功分离,所有组都显示在150-400 nm大小范围内有高粒子浓度。细菌来源通过检测特定蛋白标记物和LPS含量得到确认。Western印迹分析进一步证实了囊泡的细菌来源,检测到脂磷壁酸(LTA,革兰氏阳性细菌标记物)和外膜蛋白A(OmpA,革兰氏阴性细菌标记物)。核酸分析证实所有bEV样本中都存在DNA和RNA,其浓度可能受样本来源和酒精消费的影响。

图1 bEV供体动物群的肠道微生物群表征
3) UChB来源bEVs显著增加Wistar大鼠酒精摄入量(较高达10倍)。为研究UChB大鼠肠道微生物源性bEVs对拒绝酒精的Wistar大鼠酒精消费的影响,研究者将不同来源的bEVs或载体腹腔注射给成年未接触乙醇的雄性和雌性Wistar大鼠。接受UChB来源囊泡的两组Wistar大鼠均表现出持续增加的酒精消费。接受UChB-酒精bEVs的Wistar大鼠在最后一次bEV给药后4天显著增加了自愿酒精消费,比注射载体的大鼠高约10倍。同样,接受UChB-水bEVs的Wistar大鼠也显示出显著增加的酒精消费。
4) bEVs未引发系统性或脑部炎症,排除炎症作为酒精摄入增加的触发机制。研究者评估了bEVs给药对全身和肝脏炎症的影响。尽管所有分离的bEV类型都含有LPS,但所递送的LPS量不足以触发可检测的全身炎症。进一步分析显示,UChB来源的bEVs没有在大脑中诱导炎症反应,这表明bEVs诱导的高酒精摄入是通过独立于炎症的机制触发的。
5) 迷走神经切断完全抑制bEVs诱导的酒精摄入,证明其在微生物-脑轴中的关键传导作用。研究者通过迷走神经切断术证明了迷走神经在bEVs诱导的酒精消费增加中的关键作用。迷走神经切断完全抑制了腹腔注射或口服给药的UChB-酒精bEVs对酒精摄入的促进作用,接受迷走神经切断术的动物比接受假手术的动物酒精摄入减少了97.9%和92%(分别针对腹腔注射和口服给药)。
图2 先天肠道微生物群衍生的 bEVs来自 UChBrats诱导雄性和雌性排斥酒精的 Wistar 大鼠的高自愿酒精消耗
小结
该研究结果表明bEVs足以在不同大鼠品系间传递酒精偏好,而无需细菌在受体肠道定植,这为酒精成瘾的可传递性机制提供了新证据。此外,研究发现这种诱导高酒精摄入的效应独立于全身或大脑炎症,这与以往认为炎症是触发高饮酒行为的必要因素的观点不同。迷走神经在bEVs介导的酒精消费增加中的关键作用突显了肠道-大脑轴在酒精相关行为中的重要性,为潜在的治疗干预策略开辟了新途径。通过调节微生物组-肠道-迷走神经-大脑通信途径,可能开发出针对酒精使用障碍的新型治疗方法。
Macarena Díaz-Ubilla et al., Gut Microbiota-Derived Extracellular Vesicles Influence Alcohol Intake Preferences in Rats. Journal of Extracellular Vesicles
Doi: 10.1002/jev2.70059